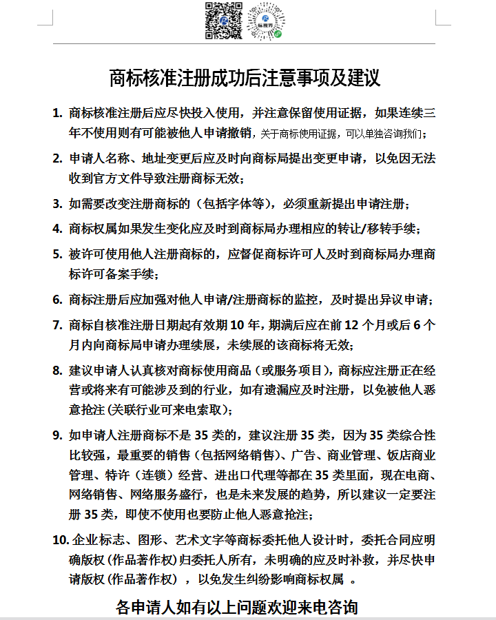
商标核准注册成功后注意事项及建议
|
|
|
| 商标注册需要多少钱 | 0 | |
| 商标名称如何查询 | 0 | |
| 商标注册需要提供什么材料 | 0 | |
| 商标注册需要多长时间 | 0 | |
| 商标名称不能注册怎么办 | 0 | |
| 商标被抢注了怎么办 | 0 | |
| 那家商标代理机构靠谱 | 0 | |
| 商标注册驳回了怎么办 | 0 | |
| 没有执照可以注册商标吗 | 0 | |
| 入住天猫没有商标怎么办 | 0 | |
| 入住京东没有商标怎么办 | 0 | |
| 购买商标证书需要多少钱 | 0 | |
| 商标转让平台 | 0 | |
| 商标被异议了怎么办 | 0 | |
| 商标被撤销了怎么办 | 0 | |
| 商标能不能增加商品 | 0 | |
| 商标标样能改吗 | 0 | |
| 商标到期了怎么办 | 0 | |
| 食品属于第几类 | 0 | |
| 酒属于第几类 | 0 | |
| 服装属于第几类 | 0 | |
| 餐饮属于第几类 | 0 | |
| 建材属于第几类 | 0 | |
| 商标转让如何办理 | 0 | |
| 商标转让需要多长时间 | 0 | |
| 商标注册证书丢了怎么办 | 0 | |
| 图形驳回了怎么办 | 0 | |
| 图形好注册吗 | 0 | |
| 商标一定需要设计吗 | 0 | |
| 商标局在哪 | 0 | |
| 商标驳回复审通过率高吗 | 0 | |
| 商标答辩怎么做 | 0 | |
| 商标进度怎么查询 | 0 | |
| 商标如何查询能否注册 | 0 | |
| 北京商标注册代理公司 | 0 | |
| 注册商标有什么好处 | 0 | |
| 什么是商标 | 0 | |
| 商标必须注册吗 | 0 | |
| 商标不注册有什么坏处 | 0 | |
| 一个公司可以注册多少商标 | 0 | |
| 商标有年费吗 | 0 | |
| 商标下受理通知书需要多久 | 0 | |
| 商标注册能加急吗 | 0 | |
| 商标被无效宣告了怎么办 | 0 | |
| 商标注册不了怎么办 | 0 | |
| 商标注销是什么意思 | 0 | |
| 驳回复审失败了怎么办 | 0 | |
| 饮料属于第几类 | 0 | |
| 农产品属于第几类 | 0 | |
| 集成电路注册第几类商标 | 0 | |
| 商标注册不了换个字体可以吗 | 0 | |
| 商标一定需要变更吗 | 0 | |
| 个人注册和公司注册有什么区别 | 0 | |
| 组合注册和分开注册有什么不同 | 0 | |
| 商标怎么修改 | 0 | |
| 商标一定会拿证书吗 | 0 | |
| 什么是盲期 | 0 | |
| 什么是商标公告 | 0 | |
| 商标公告有费用吗 | 0 | |
| 商标侵权了怎么办 | 0 | |
| 为什么公告了还拿不到证书 | 0 | |
| 什么是版权 | 0 | |
| 版权登记有什么好处 | 0 | |
| 歌曲能登记版权吗 | 0 | |
| 漫画能登记版权吗 | 0 | |
| 书怎么登记版权 | 0 | |
| 什么样的作品可以登记版权 | 0 | |
| 课程能登记版权吗 | 0 | |
| 版权的登记费用多少 | 0 | |
| 版权登记需要多长时间 | 0 | |
| 软件能登记版权吗 | 0 | |
| 软著多长时间能下来 | 0 | |
| 软著能加急吗 | 0 | |
| 专利怎么查询能否注册 | 0 | |
| 专利申请需要多长时间 | 0 | |
| 专利分几种类型 | 0 | |
| 专利一定会下证书吗 | 0 | |
| 专利被侵权了怎么办 | 0 | |
| 专利费减怎么办理 | 0 | |
| 专利证书能补办吗 | 0 | |
| 专利授权了怎么缴费 | 0 | |
| 专利年费多少 | 0 | |
| 专利忘了交年费怎么办 | 0 | |
| 什么是专利滞纳金 | 0 | |
| 专利有效期多久 | 0 | |
| 专利出补正怎么办 | 0 | |
| 专利出审查意见怎么办 | 0 | |
| 专利怎么保密 | 0 | |
| 专利代理公司哪家好 | 0 | |
| 北京专利申请代理公司 | 0 | |
| 发明专利好下证书吗 | 0 | |
| 专利下证政府奖励多少 | 0 | |
| 国际PCT什么意思 | 0 | |
| 什么样的产品可以申请专利 | 0 | |
| 技术手法可以申请专利吗 | 0 | |
| 专利能加急吗 | 0 | |
| 专利买卖平台 | 0 | |
| 专利购买多少钱 | 0 | |
| 专利审核多久 | 0 | |
| 专利申请大致的流程 | 0 | |
| 专利被无效宣告了这么办 | 0 | |
| 什么是专利评价报告 | 0 | |
